• THEONION.COM
    J.K. Rowling EscapesInsane Asylum
    LONDONUrging the public to remain calm as authorities worked to recapture the mentally disturbed individual, city officials confirmed Monday that novelist J.K. Rowling had escaped from a London insane asylum.At 7:33 this morning, medical staff reportedly discovered the Harry Potter author and outspoken anti-trans activist had broken out of her padded, maximum-security cell at St. Edmunds Hospital for the Criminally Insane, where she has been an inmate for the past 10 years. The news sent shockwaves through the United Kingdom, whose 70 million residents sheltered in place while law enforcement swept libraries, electronics stores, and other locations with free internet-enabled computers where it was believed the dangerous and highly reactive fugitive might try to access social media.Ms. Rowling currently poses an extreme danger both to herself and the public, and we will not rest until she is apprehended, said Deputy Commissioner of the Metropolitan Police Matt Jukes, who added that citizens should report sightings to an emergency hotline and should not, under any circumstances, attempt to debate her. If you spot her, contact authorities immediately, and do not, I repeat do not, engage. Her brain doesnt work like a healthy persons. She has fallen far beyond the brink of reason.A security camera caught mental patient J.K. Rowling breaking free from her restraints. Keep your eyes and ears open, Jukes added. You will hear her, and her opinions, coming.According to guards, Rowling had a history of disturbing behavior within the high-security mental facility and would often go on unhinged rants, threatening to kidnap the late Queen Elizabeth II, imprison her in a life-size replica of Hagrids hut, and expose her as the transgender leader of a LGBTQIA+ cabal.Despite her heavily impaired cognitive abilities, officials said Rowling was still easily able to unlock her cells half dozen electromechanical deadbolts, kill several armed guards with her bare hands, and use her feces to smear TERF IS A SLUR on the facilitys walls before scaling a 20-foot-tall barbed-wire fence and disappearing into the London night.Sightings of a barefoot, straightjacket-clad individual who matched Rowlings description were reported just hours after her escape. Terrified witnesses said this person sprinted into open traffic and jumped onto the hoods of vehicles, screaming, This highway is for biological females only! and Youll never be a biological woman! Youre a car!Several reports indicated that a decoy iPad loaded with nothing but the X app was planted at the base of the Shaftesbury Memorial Fountain in Piccadilly Circus, where officers lay in wait hoping that Rowling would take the bait.Ive spent my whole career treating the most extreme cases of mental illnessmany that ended in homicidesbut J.K. Rowling is by far the most alarming patient Ive encountered, said a St. Edmunds staffer who spoke on the condition of anonymity, noting that healthcare workers at the psychiatric facility preferred working with rapists and murderers to the unpredictable and erratic Rowling. No matter how many antipsychotics we gave her, she still thought every orderly was Emma Watson. Last month, she bit a nurses arm and then called her ungrateful.Wed tranquilize her every night; otherwise, she wouldnt sleep, the staffer added. She claims we gave her male sheets, but I think she just means theyre blue.Authorities confirmed Rowling was sighted this afternoon in Hackney, where the bestselling author burst into the waiting room of a pediatric dentist office while foaming at the mouth, her appearance causing patients and their parents to scream and run for cover. A receptionist at the dental practice was reportedly left with minor injuries, including a broken nose, after Rowling assaulted her and accused the practice of performing illegal gender surgery on minors.I tried telling her, I just answer phones here! We clean teeth! but she was having none of it, said receptionist Rebecca Shepherd, who gripped her jaw and recalled with horror the wild look in Rowlings eyes. She said, The teeth are the children! Youre mutilating the teeth! and then punched me in the face. Ill never forget the look on her face. It wasnt humanit was TERF.At press time, officials reported Rowling had been recaptured after entering an empty womens bathroom, yelling I know youre in there, and knocking herself unconscious as she tried to break down a stall door.The post J.K. Rowling EscapesInsane Asylum appeared first on The Onion.
    0 Commenti 0 condivisioni 2 Views 0 Anteprima
  • WWW.NATURE.COM
    Immolation
    Nature, Published online: 08 April 2026; doi:10.1038/d41586-026-01039-0Supply and demand.
    0 Commenti 0 condivisioni 2 Views 0 Anteprima
  • APNEWS.COM
    Israel strikes central Beirut without warning after saying Iran ceasefire doesnt apply there
    Smoke rises following an Israeli airstrike on a building in Beirut, Lebanon, Wednesday, April 8, 2026. (AP Photo/Hassan Ammar)2026-04-08T12:27:08Z BEIRUT (AP) Israeli strikes hit several dense commercial and residential areas in central Beirut Wednesday afternoon without warning, hours after a ceasefire was announced in the U.S.-Israeli war with Iran. Lebanons health ministry said dozens were killed and hundreds wounded in an early estimate.Israel had said the agreement does not extend to its war with the Iran-backed militant group Hezbollah in Lebanon, although mediator Pakistan said it does.Israels military called it the largest coordinated strike in the current war, striking more than 100 Hezbollah targets within 10 minutes in Beirut, southern Lebanon and the eastern Bekaa valley.Black smoke towered over several parts of the seaside capital. Explosions interrupted the honking of traffic on what had been a bustling, blue-sky afternoon. Ambulances raced toward open flames. Apartment buildings were struck. Emergency responders searched charred vehicles. Several strikes were in busy commercial locations, causing panic in the streets. Lebanons National News Agency reported that the airstrikes hit at least five different neighborhoods in Beiruts central and coastal areas. Lebanons Minister of Social Affairs, Haneed Sayed, in an interview with The Associated Press condemned Israels wide range of strikes, calling it a very dangerous turning point.These hits are now at the heart of Beirut Half of the sheltered (internally displaced persons) are in Beirut in this area, she said, adding that she had just driven by the areas hit. Read More She said Lebanons government is ready to enter into negotiations with Israel for an end to hostilities, an offer that the president previously made. Israel has not responded.There are calls and efforts being made as we speak, Sayed said.Prime Minister Nawaf Salam in a statement accused Israel of escalating at a moment when Lebanese officials were seeking to negotiate a solution, and of hitting civilian areas in utter disregard for the principles of international law and international humanitarian law principles it has, in any case, never respected. Israels military said it had targeted missile launchers, command centers and intelligence infrastructure and accused Hezbollah of using civilians as human shields.The State of Lebanon and its civilians must refuse Hezbollahs entrenchment in civilian areas and its weapons build-up capabilities, the military said in a statement.Residents and local officials denied that the buildings hit were military sites.Look at these crimes, said Mohammed Balouza, a member of Beiruts municipal council, at the scene of a strike in the central Corniche al Mazraa neighborhood, a mixed commercial and residential area. An apartment building behind a popular shop selling nuts and dried fruit had been hit. This is a residential area. There is nothing (military) here. Sign up for Morning Wire: Our flagship newsletter breaks down the biggest headlines of the day. Email address Sign up By checking this box, you agree to AP's Terms of Use and acknowledge that AP may collect and use your data pursuant to our Privacy Policy. Israel had rarely struck central Beirut since the outbreak of the latest Israel-Hezbollah war on March 2 but has regularly struck southern and eastern Lebanon and Beiruts southern suburbs. Before the wave of new strikes, a Hezbollah official told the AP that the group was giving a chance for mediators to secure a ceasefire in Lebanon, but we have not announced our adherence to the ceasefire since the Israelis are not adhering to it. He spoke on condition of anonymity because he was not authorized to comment publicly.The Hezbollah official said the group will not accept a return to the pre-March 2 status quo, when Israel carried out near-daily strikes in Lebanon despite a ceasefire being nominally in place since the last full-blown Israel-Hezbollah war ended in November 2024.We will not accept for the Israelis to continue behaving as they did before this war with regards to attacks, he said. We do not want this phase to continue.Hezbollah had fired missiles across the border days after the U.S. and Israel attacked Iran, sparking a regional war. Israel responded with widespread bombardment of Lebanon and a ground invasion.The Israeli military chief of staff on Wednesday said they will continue to utilize every operational opportunity to strike Hezbollah. Lt Gen. Eyal Zamir said its to protect Israels northern residents, who have come under heavy fire. Israeli airstrikes have killed more than 1,530 people in Lebanon, including more than 100 women and 130 children. The Israeli military has said it has killed hundreds of Hezbollah fighters. More than one million people have been displaced in Lebanon.Early Wednesday, after the ceasefire in Iran was announced, many displaced people sleeping in tents on the streets of Beirut and the coastal city of Sidon began packing their belongings in preparation to return to their homes.That was before Israeli Prime Minister Benjamin Netanyahu vowed the military would press on in Lebanon.At a sprawling displacement camp on Beiruts waterfront, families whiplashed by the conflicting statements expressed confusion and despair. We cant take this anymore, sleeping in a tent, not showering, the uncertainty, said Fadi Zaydan, 35. He and his parents had prepared to head back to the southern city of Nabatieh before Netanyahus comments stopped them in their tracks.But well be targeted if we go home, Zaydan said. His family decided to wait things out for now in Sidon, a bit closer to home.___Associated Press writer Isabel DeBre contributed. AP writer Melanie Lidman in Eilat, Israel, contributed. KAREEM CHEHAYEB Chehayeb is an Associated Press reporter in Beirut. twitter instagram mailto ABBY SEWELL Sewell is the Associated Press news director for Lebanon, Syria and Iraq. She joined the AP in 2022 but has been based in the region since 2016, reporting and guiding coverage on some of its most significant news stories. twitter mailto
    0 Commenti 0 condivisioni 2 Views 0 Anteprima
  • WWW.ESPN.COM
    From Cyndi Lauper to 'The Man': The evolution of women's wrestling at WrestleMania
    Dive into how women's professional wrestling has evolved on WWE's biggest stage over the past 40 years.
    0 Commenti 0 condivisioni 2 Views 0 Anteprima
  • WWW.ESPN.COM
    2026 Masters: Experts' picks and betting tips
    Who do our experts think will win? Where does our betting expert believe there's value? We break it all down.
    0 Commenti 0 condivisioni 2 Views 0 Anteprima
  • WWW.ESPN.COM
    Six things I wish I'd known when I drafted
    Tristan H. Cockcroft takes a look at biggest fantasy surprises from the first few weeks of the season.
    0 Commenti 0 condivisioni 2 Views 0 Anteprima
  • WWW.ESPN.COM
    WNBA mock draft: There's a new projected No. 1
    Lauren Betts and three teammates on UCLA's NCAA championship team are projected first-round picks.
    0 Commenti 0 condivisioni 2 Views 0 Anteprima
  • APNEWS.COM
    Ketamine Queen to be sentenced for selling Matthew Perry the drugs that killed him
    Matthew Perry poses for a portrait in New York on Feb. 17, 2015. (Photo by Brian Ach/Invision/AP, File)2026-04-08T09:08:45Z LOS ANGELES (AP) A woman who admitted to selling Matthew Perry the ketamine that killed him is set to be sentenced Wednesday.Jasveen Sangha will be the third defendant sentenced of the five people who have pleaded guilty in connection with the 2023 overdose of the 54-year-old actor. His role as Chandler Bing on NBCs Friends in the 1990s and 2000s made him one of the biggest television stars of his era.Sangha is the only one whose plea deal included an acknowledgment of causing Perrys death, and is likely to get the stiffest sentence of the group by far.Prosecutors are asking a federal judge in Los Angeles to sentence the 42-year-old Sangha to 15 years in prison. They cast her in court filings as a Ketamine Queen who had an elaborate drug operation catering to high-end clients to give herself a jet-setting lifestyle.Sanghas attorneys said in their sentencing filing that the time she has spent in jail since her August 2024 indictment should be sufficient, and prosecutors math on federal sentencing guidelines is factually wrong. They point to her lack of a previous criminal record and exemplary behavior as an inmate, as well as the unlikelihood she would return to a life of drug dealing. Members of Perrys family are expected to speak in court before the sentencing.He was found dead in the hot tub at his Los Angeles home. The medical examiner ruled that ketamine, typically used as a surgical anesthetic, was the primary cause of death. Read More Perry, who had lifelong struggles with addiction, had been using the drug through his regular doctor as a legal off-label treatment for depression. But he wanted more than the doctor would give him. That at first led him to Dr. Salvador Plasencia, who admitted to illegally selling Perry ketamine and was sentenced to 2 1/2 years in prison after prosecutors asked for three years. And it later led Perry to Sangha, who sold him 25 vials of ketamine, including the fatal dose, for $6,000 in cash four days before his death, prosecutors said. Another doctor, who admitted to providing Plasencia the ketamine he sold to Perry, was sentenced to eight months of home detention. Perrys assistant and his friend, who admitted acting as the actors middlemen, are awaiting sentencing.U.S. District Judge Sherilyn Peace Garnett has said she is seeking to calibrate how she sentences each of the five defendants to make sense as a whole.In September, shortly before a scheduled trial, Sangha pleaded guilty to one count of using her home for drug distribution, three counts of distribution of ketamine and one count of distribution of ketamine resulting in death. She also admitted to selling drugs to another man, 33-year-old Cody McLaury, who had no connection to Perry, before his overdose death in 2019.The prosecution said that despite Sanghas plea, she continued drug dealing, showing her lack of remorse.A dual U.S.-U.K. citizen, Sangha moved from England to the U.S. at age 3, and when she was around age 10, her family settled in Southern California. She didnt know her father but has said her grandfather and stepfather were essential male influences in her life. Both recently died and it has had a profound effect on her, the defense said. She is very close to her mother and grandmother, who would provide her with stability if she were released, her lawyers said.Sangha has a bachelors degree from the University of California, Irvine, and a masters degree from Hult International Business School in England. The defense used her biography to show shes an educated and otherwise upstanding citizen who made an aberrant mistake when she fell into selling drugs.The prosecution said her life circumstances show she didnt act out of desperation, and that she freely chose to deal drugs to finance the posh lifestyle she wanted.Sanghas lawyers said she has been a model inmate in jail, maintaining sobriety and organizing and leading Narcotics Anonymous meetings. ANDREW DALTON Dalton covers entertainment for The Associated Press, with an emphasis on crime, courts and obituaries. He has worked for the AP for 20 years and is based in Los Angeles. mailto
    0 Commenti 0 condivisioni 2 Views 0 Anteprima
  • WWW.404MEDIA.CO
    Microsoft Abruptly Terminates VeraCrypt Account, Halting Windows Updates
    Microsoft has terminated an account associated with VeraCrypt, a popular and long-running piece of encryption software, throwing future Windows updates of the tool into doubt, VeraCrypts developer told 404 Media.The move highlights the sometimes delicate supply chain involved in the publication of open source software, especially software that relies on big tech companies even tangentially.I didn't receive any emails from Microsoft nor any prior warnings, Mounir Idrassi, VeraCrypts developer, told 404 Media in an email.Do you know anything else about this termination or others like it? I would love to hear from you. Using a non-work device, you can message me securely on Signal at joseph.404 or send me an email at joseph@404media.co.VeraCrypt is an open-source tool for encrypting data at rest. Users can create encrypted partitions on their drives, or make individual encrypted volumes to store their files in. Like its predecessor TrueCrypt, which VeraCrypt is based on, it also lets users create a second, innocuous looking volume if they are compelled to hand over their credentials.Last week, Idrassi took to the SourceForge forums to explain why he had been absent for a few months. The most serious challenge, he wrote, is that Microsoft terminated the account I have used for years to sign Windows drivers and the bootloader.Regarding VeraCrypt, I cannot publish Windows updates. Linux and macOS updates can still be done but Windows is the platform used by the majority of users and so the inability to deliver Windows releases is a major blow to the project, he continued. Currently I'm out of options.Idrassi told 404 Media the termination happened in mid-January. I was surprised to discover that I could no longer use my account, he said.On the forum and in the email to 404 Media, Idrassi shared what he said was the only message he received connected to the account shutdown. Based on the information you have provided to date, we have determined that your organization does not currently meet the requirements to pass verification. There are no appeals available, we have closed your application, it reads.Idrassi told 404 Media the message is concerning his company IDRIX. As you can read in their message, they say that the organization (IDRIX) doesn't meet their requirements, but I don't see which requirement IDRIX suddenly stopped meeting, he said.The message Idrassi said he received.Idrassi said he has tried contacting Microsoft support, but he received automated responses that he believes contained AI-generated text. This is frustrating because they could at least explain what's wrong, Idrassi said.The lack of communication by Microsoft when they take such decisions adds uncertainty about the future, combined with automated AI feedback which gives an inhuman aspect to such decisions, Idrassi said.According to a post on Hacker News, the popular VPN client WireGuard is facing the same issue. No warning at all, no notification. One day I sign in to publish an update, and yikes, account suspended, Jason Donenfeld, the creator of WireGuard, wrote.Microsoft acknowledged a request for comment but did not provide a response in time for publication.
    0 Commenti 0 condivisioni 3 Views 0 Anteprima
  • WWW.ESPN.COM
    Medvedev mangles racket during 6-0, 6-0 loss
    Former No. 1 Daniil Medvedev lost his temper, smashed his racket on the red clay court seven successive times and deposited the mangled frame in a trash bin midway through a 6-0, 6-0 loss to Matteo Berrettini at the Monte Carlo Masters.
    0 Commenti 0 condivisioni 2 Views 0 Anteprima
  • WWW.APARTMENTTHERAPY.COM
    I Tried 3 Ways to Pack My Carry-Ons And Discovered 1 Clear Winner
    It was obvious, and now Ill always do it this way.READ MORE...
    0 Commenti 0 condivisioni 3 Views 0 Anteprima
  • WWW.404MEDIA.CO
    I Wish I Didnt Care About 'Marathon' Player Numbers, But I Do
    For the last month Joseph and I have been playing as much Marathon as we can fit into our busy lives. During the pandemic, we bonded over playing Call of Duty: Warzone, and weve been chasing that high for years with little success. Bungies new extraction shooter finally gave it to us.We should be happy, and we are as long as were focused on the game were playing and not the industry thats collapsing around it. Marathons commercial success, measured by outsiders mostly by the number of people Steam shows is actively playing the game at any given moment, has no bearing on our enjoyment. But I cant help but follow those numbers because they are a reminder of how brutal the video game industry is right now, where it might be headed, and how viable Marathon and games like it are in the future.We dont know how much Marathon cost to develop or what Sony Interactive Entertainment, which owns Bungie and is publishing the game, wants from it. The game has been a critical success, has reportedly sold 1.2 million copies, and players who have latched onto it like myself love how Bungie has been updating and balancing it after release. People are making horny fan art of Marathon characters.At the same time, I watch the number of concurrent players on Steam, currently hovering at between 20,000 and 30,000, and fret. Is that enough for Sony to support Marathon for the long haul, and is it enough for the rest of the industry thats watching this unfold to decide that the kind of player who enjoys a game like Marathon is still worth catering to?Whether 20,000-30,000 concurrent players is a good number or not is relative and ultimately a decision only Sony can make. More than 19,000 games released on Steam in 2025 and only 6,000 of them earned more than $100,000. With at least tens of millions of dollars worth of sales on Steam alone, Marathon is one of the highest earning games on that platform. Marathons numbers are also considerably higher than Sonys other big competitive shooter, Concord, which barely cracked 700 concurrent players on Steam before it was shuttered in 2024, barely a month after it was released. Highguard, another multiplayer shooter that was unveiled at the end of 2025s Game Awards, also shuttered just a bit over a month after it launched. It peaked at almost 100,000 concurrent players on Steam, but it was free to play.One might naively assume that the basic math at Sony would be to see how much Marathon cost to develop and maintain, see how much money its making after launch, and to keep the party going as long as its turning a profit. The reality is probably a bit more cynical and complicated than that. Bungie is a big studio that employees hundreds of developers that Sony acquired for $3.7 billion. One line item on Marathons budget thats extremely hard to calculate is the opportunity cost of Bungie making Marathon as opposed to the next Fortnite, now that its becoming increasingly clear that Marathon will not be doing Fortnite numbers.That doesnt mean there isnt a tremendously profitable business to be had there, given some patience and care. Ubisoft launched Rainbow Six Siege in 2015 to a tepid response, but has turned it into a decade-old cash cow with consistent support, updates, and a devious loot box-based monetization scheme. It essentially did the same thing for For Honor, a melee multiplayer game that I bet you forgot existed but thats been going since 2017.But Sony is a publicly traded company that wants to show quarter over quarter growth, and a modestly healthy profit that also happens to keep hundreds of game developers employed is not what shareholders are salivating over. Sony wants to do Fortnite numbers, which is a very tall order considering that even Fortnite isnt doing Fortnite numbers anymore.Our friends at Remap Radio have spoken at length about why discussions about player numbers teach us little about games and are often toxic. Part of the reason that games like Concord and Highguard can crash and burn so quickly is that the numbers become a self-fulfilling prophecy. Theres skepticism about the game before it launches, and when it fails to go viral, people write it off because why would they invest their time in an online game with player numbers that signal imminent and unceremonious execution by its financial backers, which only leads to even lower player numbers. It also shifts the conversation entirely away from what the game is, what people like about it, and why, and to its business model, infecting players with the quarterly earnings report view of the world. Games and players become expressions and subjects of business models, and the part where we play games because we enjoy them are reduced to a curious byproduct of Sonys Earnings Before Interest, Taxes, Depreciation, and Amortization. Games from major publishers become either mega hits or are quickly slapped with the dead game label before theyre taken offline. What the game actually was is barely relevant.Everyone Im playing Marathon with is aware of the player numbers anxiety but is responding to it in different ways. Most of us are doing armchair video game industry analysis, while others are actively trying to enjoy Marathons popularity while we can precisely because it may be fleeting and eventually unavailable to play. Some of us are buying in-game cosmetic items not because we want them that bad, but as a signal to Sony that theres money to be made here.Adding to this player count anxiety is the fact that the video game industry appears to be going through what is increasingly looking like a proper crash. I dont think well ever have another near extinction event like the video game crash of 1983, where for a moment it didnt seem like video games would even continue to be a thing, but a full one third of game developers in the U.S. were laid off last year, and the huge layoffs just keep on coming.The question of whether Marathon is a viable business for Sony naturally leads us to the question: What business does Sony even want to be in going forward? Is it a business thats in continuity with the games we grew up playing on the PlayStation and PlayStation 2, or will the market force it to chase something like Roblox or other free-to-play models? Can this continuity even exist when a PlayStation 5 Pro now costs $899 and a PlayStation 6 will cost more? Those are prices for 30 and 40 year-olds with disposable income, not the younger audiences game publishers need to be winning over now for their future business. Sony and other video game publishers are already losing them to different kinds of games and forms of entertainment.Marathon's low gravity, bouncy physics, and methodical boot clunks echo Master Chief's graceful, weighty gait circa 2004. It's got modern conveniences like aim-down-sights, sprinting, slidingand yet Marathon evokes a more civilized age, Morgan Park wrote in his excellent review in PC Gamer. Those qualities make it more accessible to a range of people who struggle to keep up in faster games while maintaining a skill range in other disciplines: timing, positioning, and perception. It's fairly easy to track targets, but you're still rewarded for nailing headshots, taking the high ground, and utilizing shell abilities. Does that make Marathon an unc game?pic.twitter.com/WgxIBEHd3g (@de3dsoul) March 19, 2026To answer Parks rhetorical question for him, yes, Marathon is in fact an unc game, which explains both why I like it so much and why Im worried about its future. As you probably know, unc, short for uncle, is a way to jokingly refer to old, potentially out of touch people. As far as I can tell, it entered the video game discourse in the form of this meme in which a soyfaced unc excitedly points at the hall of fame of so-called unc slop, or, in other words, games that old people say are very good. Some of the games in this collage of video game box art includes Half-Life 2, Dawn of War, World of Warcraft, STALKER, Mass Effect, and Star Wars: Knights of the Old Republic. Or, many of my favorite games of all time.Marathon could easily fit in that collage. Its excellent, and, I worry, catering to a dwindling audience of uncs who are having a great time while the culture and business of video games is largely moving on and eventually leaving them behind.
    0 Commenti 0 condivisioni 3 Views 0 Anteprima
  • WWW.404MEDIA.CO
    A 'Self-Doxing' Rave Helps Trans People Stay Safe Online
    Its Trans Day of Visibility, and Im at an event space in the heart of New York Citys Commie Corridor to learn how to become less visible online.The crowd gathered at the aptly-named Trans Pecos in Ridgewood, Queens is here for 404: Deadname Not Found, a digital self-defense workshop which promises to teach trans people how to find and remove their sensitive personal information from the internet (and which also has no relation to this website). The vibe is giving OpSec rave happy hourattendees sip colorful drinks, groove to DJ sets, and huddle around laptops using online tools to track down their own digital footprints.The goal of the exercise is to find holes in your digital defenses, a practice cybersecurity folks call red-teaming. A slide deck guides participants through this self-doxing ritual, instructing them to use websites like IntelBase, PimEyes, and haveibeenpwned to find addresses, selfies, passwords, old names and aliases, and other personal info that might have been left sitting around on the open internet.It makes for great cocktail party banter. One participant raises their arms in triumph upon receiving a clean bill of health while checking if their information was leaked in a data breach. Others swivel laptop screens and compare notes on the various places their digital detritus had cropped up. In my case, I was lucky: I mostly found data brokers with incorrect information, a long-forgotten MySpace page, and a woman whose spam calls Ive been receiving for the past 10 years. Finally, participants are directed to various pages where they can request data to be removed, or sign up for discounted services like Kanary and DeleteMe that do the removals on your behalf.Behind the fun and light atmosphere, everyone here knows the unspoken reality that drives tonights activities: an unrelenting wave of discriminatory bills and executive orders that are rapidly demolishing trans rights across the US. Trans Visibility is a nice idea, but it turns out it really sucks to be visible in a fascist surveillance state where the highest levels of government are obsessively trying to destroy your ability to live.In this world of hyper-surveillance, I want to make sure all my stuff is safe and that no one is trying to harvest my data for anything, Anna, a workshop participant, told 404 Media. Anna asked to use a pseudonym to protect her identity, which is not surprising given that the goal of the workshop is to make it harder to be doxed. Especially now that theres lots of incentives for the federal government to get into that business, I just wanna make sure all of that is under wraps.Like the events name suggests, many attendees are looking for traces of their deadnames, which is how some trans folks refer to the names they were given pre-transition. Trans people face a disproportionately high risk of being doxed online, and deadnames and other sensitive info are frequently dug up on right-wing hate forums like KiwiFarms and social media sites like Elon Musks X, where harassment campaigns and hate speech are allowed and even encouraged.We have to protect ourselves, said Ryan, who also used a pseudonym. Its great to know how to find stuff like this, because you never know whats still out there.Imani Thompson, a digital security trainer who organized the event as part of her series Cache Me Outside, says she started hosting the free workshops at queer bars in Brooklyn a year ago, after noticing trans and intersex friends who were noticeably shaken by the opening salvos of the second Trump administration.I hadn't seen cybersecurity events that looked like they would attract or resonate with the crowds I felt needed this information the most, she told 404 Media. I wanted to make this fun and un-intimidating and doing digital security training at the bar is kind of silly and fun and gives us a built-in VPN and protection from sensitive convos being recorded.There are specific reasons many trans people are anxious about their personal data and online presence these days. For one, trans identities often dont fit neatly into government boxes, and the name and gender they are assigned at birth may or may not match their government-issued IDs. Recently, a new law in Kansas resulted in hundreds of trans people being told that their drivers licenses and IDs had been invalidated overnight, forcing them to obtain new documents that revert to the sex marker assigned at birth. Journalist Marissa Kabas later reported that the 300 trans IDs in question had been flagged and not immediately invalidated, but the goal of the law and its ensuing chaos was clear: requiring trans people to have IDs that dont match their appearance or lived reality, forcing them to out themselves and introducing friction and discrimination into their everyday lives.The same Kansas law also implemented the first state-level bathroom bounty, making it a crime for trans people to use appropriate bathrooms and changing rooms and promising rewards to random passersby who feel aggrieved by someone they think might be trans. Lawmakers in Idaho have passed an even harsher bill, which would charge repeat trans bathroom-users with a felony and up to 5 years of jail time. These bills threaten not only trans people, but anyone whose appearance might fall outside of someones normative expectations of male and female. And they are especially dangerous at a time when facial recognition can near-instantly identify someone with a quick search.Thompson also worries about the information that queer folks can reveal while asking for help online. Trans people experience unemployment, housing insecurity, and violence at exponentially higher rates than cis people, and its not uncommon to see Gofundme pages and Venmo accounts flooding social media feeds. These posts will sometimes include personal details like a persons name, face, transition status, location, immigration status, and even how much they have in their bank accountgreat for getting donations, but not so great for the doxable breadcrumbs they leave behind.You Cant Post Your Way Out of FascismAuthoritarians and tech CEOs now share the same goal: to keep us locked in an eternal doomscroll instead of organizing against them, Janus Rose writes.404 MediaJanus RoseI think the risk is tenfold for the dolls and Black trans siblings because of disproportionate scrutiny in light of these bathroom bills and also how we do mutual aid, said Thompson. Whenever I see a mutual aid request being reposted or processed it makes me nervous, because we're basically doxing our most vulnerable friends. To reduce risk, she recommends people take down mutual aid posts as soon as needs are met and set their Venmo activity to private. I feel like the intention in listing off how all these systems of oppression impact our friends are meant to create a sense of urgency and care, but then months later it's still floating around and is a goldmine for someone who wants to claim they were made to feel unsafe in a bathroom so they can claim $3k or further an agenda.The privacy attitudes on display at the event contrast with the dominant media narratives about trans communities a decade ago. Fresh off the Supreme Court victory in Obergefell vs. Hodges that legalized same-sex marriage, many at that time were convinced that trans visibility would pave the way to equality, as glossy magazine covers featuring stars like Laverne Cox declared a Trans Tipping Point. But while conditions for some trans people marginally improved, we all know what happened next: a wave of reactionary anti-trans state laws, culminating in the re-election of Donald Trump and a series of executive orders aimed at destroying trans peoples access to healthcare, sports, bathroomsessentially the ability to live a normal life.At the same time, protection cant be a retreat back into the closet. Its still important for trans voices to be heard in online spaces, said Anna. Its not like I wanna go into the shadows or anything. I just dont want people to know my personal data, my personal records, any of that.Being Black, I also understand the distinction between visibility and hypervisibility and the precarity and lack of agency that hypervisibility creates, said Thompson. It's tricky to find language around digital security that doesn't imply queerness is something to hide or a shameful thing, because of course it's not. I think having agency and purpose in how we can show up online and interact with tech as well as literacy around how technology and surveillance operates makes us better equipped.Janus Rose is New York City-based journalist, educator and artist whose work explores the impacts of A.I. and technology on activists and marginalized communities. Previously a senior editor atVICE, she has been published in digital and print outlets includinge-Flux Journal,DAZED Magazine,The New Yorker, andAl Jazeera.
    0 Commenti 0 condivisioni 3 Views 0 Anteprima
  • WWW.ESPN.COM
    Ovechkin: Will make call on future in summer
    Alex Ovechkin says he is waiting until after the Capitals' season is over to decide whether he's calling it a career or returning to play one more year.
    0 Commenti 0 condivisioni 2 Views 0 Anteprima
  • WWW.NYTIMES.COM
    Young New Yorkers Are Lining Up for Construction Apprenticeships
    Facing a bleak job market and fears around artificial intelligence, young workers are lining up for a shot to develop skills and secure jobs in the trades.
    0 Commenti 0 condivisioni 3 Views 0 Anteprima
  • WWW.404MEDIA.CO
    Podcast: Wildlife Cops Are Searching AI Cameras for ICE
    This week we start with Jasons story about how wildlife cops are doing Flock lookups for ICE. It shows that ICE is gaining access to this sort of information through pretty unexpected ways. After the break, Emanuel tells us all about the AI ban at Wikipedia. In the subscribers-only section, Joseph breaks down a set of vulnerabilities in the secure chat app TeleGuard.Listen to the weekly podcast onApple Podcasts,Spotify, orYouTube. Become a paid subscriber for access to this episode's bonus content and to power our journalism.If you become a paid subscriber, check your inbox for an email from our podcast host Transistor for a link to the subscribers-only version! You can also add that subscribers feed to your podcast app of choice and never miss an episode that way. The email should also contain the subscribers-only unlisted YouTube link for the extended video version too. It will also be in the show notes in your podcast player. 0:00 - Intro1:03 -Wildlife Conservation Police Are Searching Thousands of Flock Cameras for ICE27:55 -Wikipedia Bans AI-Generated Content34:33 -An AI Agent Was Banned From Creating Wikipedia Articles, Then Wrote Angry Blogs About Being BannedSubscriber's Story -A Secure Chat Apps Encryption Is So Bad It Is Meaningless
    0 Commenti 0 condivisioni 3 Views 0 Anteprima
  • WWW.NYTIMES.COM
    Greece Plans to Block Social Media for Children Under 15
    Countries including Australia, Spain and others have already passed bans or are working on plans to restrict teenagers access to social sites.
    0 Commenti 0 condivisioni 3 Views 0 Anteprima
  • 0 Commenti 0 condivisioni 3 Views 0 Anteprima
  • WWW.NATURE.COM
    Multiomics and deep learning dissect regulatory syntax in human development
    Nature, Published online: 08 April 2026; doi:10.1038/s41586-026-10326-9The Human Development Multiomic Atlas catalogues single-cell accessibility and gene expression data from human fetal cells across 12 organs, enabling the inference of syntactic rules for motifs that govern cell-type-specific transcription factor binding and chromatin accessibility during human development.
    0 Commenti 0 condivisioni 2 Views 0 Anteprima
  • WWW.NATURE.COM
    Asymmetric selection of a rice immune module and rebuild of disease resistance
    Nature, Published online: 08 April 2026; doi:10.1038/s41586-026-10361-6Stacking XA48-mediated effector-triggered immunity with XA21-mediated pattern-triggered immunity in Oryza sativa japonica reconstitutes the broad-spectrum resistance from wild rice.
    0 Commenti 0 condivisioni 2 Views 0 Anteprima
  • WWW.NATURE.COM
    Metabolomics across scales: from single cells to population studies
    Nature, Published online: 08 April 2026; doi:10.1038/s41586-026-10277-1This Perspective reviews the potential and the challenges of metabolomics approaches, encompassing both single-cell and population-scale metabolomics.
    0 Commenti 0 condivisioni 2 Views 0 Anteprima
  • WWW.NATURE.COM
    Mummified early Permian reptile reveals ancient amniote breathing apparatus
    Nature, Published online: 08 April 2026; doi:10.1038/s41586-026-10307-yA mummified fossil of the early Permian reptile Captorhinus reveals the potential ancestral amniote breathing mechanism and its impact on terrestrial vertebrate evolution.
    0 Commenti 0 condivisioni 2 Views 0 Anteprima
  • WWW.NATURE.COM
    Clinical application of base editing for treating -thalassaemia
    Nature, Published online: 08 April 2026; doi:10.1038/s41586-026-10342-9A clinical phase1 trial of a single infusion of CS-101, CD34+ cells modified using a transformer base editor to reactivate fetal haemoglobin production, led to early and enduring transfusion independence in patients with -thalassaemia.
    0 Commenti 0 condivisioni 2 Views 0 Anteprima
  • WWW.ESPN.COM
    Sources: Griffin, Pirates agree on 9 years, $140M
    Rookie shortstop Konnor Griffin and the Pirates are in agreement on a nine-year extension, locking up the top prospect in baseball less than a week after his major league debut.
    0 Commenti 0 condivisioni 2 Views 0 Anteprima
  • APNEWS.COM
    Fired Universities of Wisconsin President Jay Rothman tells AP he was blindsided by his ouster
    Fired Universities of Wisconsin President Jay Rothman speaks during an interview with The Associated Press on Wednesday, April 8, 2026, in Madison, Wis. (AP Photo/Scott Bauer)2026-04-08T14:52:00Z MADISON, Wis. (AP) Fired Universities of Wisconsin President Jay Rothman told The Associated Press on Wednesday in his first interview since the ouster that he was blindsided by the move but has no hard feelings and is unlikely to sue.Rothman was fired on Tuesday night in a unanimous vote by the board of regents following a roughly 30-minute closed-door discussion. Regents have not given a reason for firing Rothman, who was in the job for just under four years.Absolutely I was blindsided, Rothman told the AP. He said he has still not been given a reason for his firing.I really dont know, Rothman said. I asked for reasons why. They were not able to articulate any.But Rothman, who came to the job in 2022 after serving as chair and CEO of a Milwaukee-based law firm with more than 1,000 attorneys, said he is unlikely to file a lawsuit over his firing. Well have to see how circumstances develop, Rothman said. I dont think its likely that I would go in that direction. Thats not who I am.The AP was the first to report on April 2 that the regents had asked Rothman to retire or resign or face being fired. Rothman said on Wednesday that he considered retiring, but since regents gave him no reason, he decided against it. Regent President Amy Bogost said in a statement before the firing that the decision was about the future of the 13-university system, including the flagship Madison campus, that educates about 165,000 students. Read More The Universities of Wisconsin must be led with a clear vision that both protects and strengthens our flagship, supports our comprehensive universities and ensures we are meeting the evolving needs of our students, workforce and communities across all 72 counties, Bogost said.Sen. Patrick Testin, the Republican president of the Wisconsin state Senate, called Rothmans firing a blatant partisan hatchet job.But Rothman said he wasnt going to speculate on why he was cut loose.Ive asked multiple times for a reason, Rothman said. I have not gotten one. SCOTT BAUER Bauer is the APs Statehouse reporter covering politics and state government in Madison, Wisconsin. He also writes music reviews. twitter mailto
    0 Commenti 0 condivisioni 2 Views 0 Anteprima
  • WWW.NATURE.COM
    Superconductivity and electronic structures of nickelate thin film superstructures
    Nature, Published online: 08 April 2026; doi:10.1038/s41586-026-10352-7Engineered RuddlesdenPopper nickelate superstructures show that specific Fermi surface features enable ambient-pressure superconductivity, linking structural configuration, electronic structure and superconducting behaviour. .
    0 Commenti 0 condivisioni 1 Views 0 Anteprima
  • WWW.NATURE.COM
    Hidden humanvirus interactions uncovered in DNA in blood and saliva
    Nature, Published online: 08 April 2026; doi:10.1038/d41586-026-01032-7The abundance of viral DNA was measured in DNA sequenced from blood and saliva samples in biobanks, revealing strong correlations with age, sex and dozens of genetic variants. Genetic analyses indicate that a high abundance of latent EpsteinBarr virus is a causal risk factor for a blood cancer called Hodgkins lymphoma.
    0 Commenti 0 condivisioni 1 Views 0 Anteprima
  • WWW.NATURE.COM
    DNA damage drives antigen diversification in <i>Trypanosoma brucei</i>
    Nature, Published online: 08 April 2026; doi:10.1038/s41586-026-10337-6An in vitro toolkit for studying VSG diversification defines key molecular requirements underlying the formation of mosaic VSGs, providing an experimental framework for the exploration of antigen diversification in Trypanosoma brucei and in other pathogenic microorganisms.
    0 Commenti 0 condivisioni 1 Views 0 Anteprima
  • WWW.NATURE.COM
    Single-cell spatiotemporal dissection of the human maternalfetal interface
    Nature, Published online: 08 April 2026; doi:10.1038/s41586-026-10316-xA single-cell multiomic atlas of the human maternalfetal interface across pregnancy reveals cell types, states and spatial niches, developmental tissue architectures and transcriptional programmes, and identifies cell types with roles in pre-eclampsia, spontaneous preterm birth and miscarriage.
    0 Commenti 0 condivisioni 1 Views 0 Anteprima
  • WWW.NATURE.COM
    Saturation editing of <i>RNU4-2</i> reveals distinct dominant and recessive disorders
    Nature, Published online: 08 April 2026; doi:10.1038/s41586-026-10334-9Saturation genome editing of RNU4-2 identifies the functional and clinical impact of variants across the entire gene and delineates variants that cause a new recessive neurodevelopmental disorder distinct from ReNU syndrome.
    0 Commenti 0 condivisioni 1 Views 0 Anteprima
  • WWW.ESPN.COM
    Predicting which NFL teams will draft quarterbacks: Nine perfect fits across seven rounds
    Ben Solak projects landing spots for the nine QBs he considers draftable in the 2026 class (and one trade) and sizes up each team fit.
    0 Commenti 0 condivisioni 1 Views 0 Anteprima
  • WWW.NATURE.COM
    The importance of competition and facilitation for global tree diversity
    Nature, Published online: 08 April 2026; doi:10.1038/s41586-026-10349-2Across 17 forest plots (2.7 million trees, 5,400 species), competition dominated overall, but facilitation was relatively stronger near the equator and declined towards higher latitudes, partly linked to temperature, legumes, mycorrhizal associations and canopy nursing effect.
    0 Commenti 0 condivisioni 1 Views 0 Anteprima
  • WWW.NATURE.COM
    Protected quantum gates using qubit doublons in dynamical optical lattices
    Nature, Published online: 08 April 2026; doi:10.1038/s41586-026-10285-1A purely geometric two-qubit SWAP gate can be realized by transiently populating qubit doublon states of fermionic atoms in a dynamical optical lattice.
    0 Commenti 0 condivisioni 1 Views 0 Anteprima
  • WWW.NATURE.COM
    Biodiversity resilience in a tropical rainforest
    Nature, Published online: 08 April 2026; doi:10.1038/s41586-026-10365-2Assessment of how 16 taxonomic groups in a lowland tropical forest resist and recover from anthropogenic disturbance shows the potential of protecting naturally regenerating secondary forests to reverse biodiversity losses.
    0 Commenti 0 condivisioni 1 Views 0 Anteprima
  • WWW.NATURE.COM
    Engineered immunosuppressive dendritic cells protect against cardiac remodelling
    Nature, Published online: 08 April 2026; doi:10.1038/s41586-026-10346-5Lesion-targeted immune modulation is a feasible strategy to control cardiac fibrosis, and engineered dendritic cells are a promising therapeutic platform for treating cardiac remodelling and heart failure.
    0 Commenti 0 condivisioni 1 Views 0 Anteprima
  • WWW.NATURE.COM
    Population-scale repeat expansions elucidate disease risk and brain atrophy
    Nature, Published online: 08 April 2026; doi:10.1038/s41586-026-10345-6Decreased brain volumes and increased NfL levels can be observed earlier than disease diagnosis in short-tandem-repeat-associated neurological diseases.
    0 Commenti 0 condivisioni 1 Views 0 Anteprima
  • WWW.ESPN.COM
    The good, the bad and the ugly of F1's new 2026 regulations
    F1's new-for-2026 regulations have come in for considerable criticism, but there have been positives, too. ESPN weighs up the good and the bad.
    0 Commenti 0 condivisioni 1 Views 0 Anteprima
  • WWW.NYTIMES.COM
    What Is In Irans 10-Point Proposal, and How Does It Compare to U.S. Demands?
    The plan, which reasserts Irans control of the Strait of Hormuz and maintains the countrys right to nuclear enrichment, is not the same as the one President Trump said was a workable basis for negotiations.
    0 Commenti 0 condivisioni 2 Views 0 Anteprima
  • WWW.NYTIMES.COM
    What Trump Has Accomplished in Iran After 5 Weeks of War
    President Trump said we have already met and exceeded his military objectives. But his goals are largely unresolved.
    0 Commenti 0 condivisioni 2 Views 0 Anteprima
  • WWW.NYTIMES.COM
    Who Is Rex Heuermann, the Man Accused in the Gilgo Beach Serial Killings?
    Mr. Heuermann was a successful architectural consultant who lived on Long Island with his family. He was arrested in 2023.
    0 Commenti 0 condivisioni 2 Views 0 Anteprima
  • WWW.NATURE.COM
    High-precision measurement of the W boson mass with the CMS experiment
    Nature, Published online: 08 April 2026; doi:10.1038/s41586-026-10168-5The CMS experiment at CERN reports one of the highest-precision measurements of the W boson mass, finding it in line with standard model predictions and at odds with recent anomalous measurements.
    0 Commenti 0 condivisioni 1 Views 0 Anteprima
  • WWW.NATURE.COM
    Satellite imagery reveals increasing volatility in human night-time activity
    Nature, Published online: 08 April 2026; doi:10.1038/s41586-026-10260-wDaily satellite data reveal that Earths artificial lights at night are highly volatile, with frequent brightening and dimming between 2014 and 2022.
    0 Commenti 0 condivisioni 1 Views 0 Anteprima
  • WWW.NATURE.COM
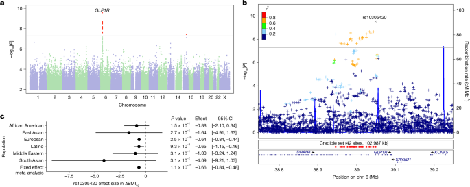
    Genetic predictors of GLP1 receptor agonist weight loss and side effects
    Nature, Published online: 08 April 2026; doi:10.1038/s41586-026-10330-zIdentification of genetic variants associated with the efficacy and side effects of GLP1 medications could underpin development of precision medicine approaches in the treatment of obesity.
    0 Commenti 0 condivisioni 1 Views 0 Anteprima
  • WWW.NATURE.COM
    Synthetic super-enhancers enable precision viral immunotherapy
    Nature, Published online: 08 April 2026; doi:10.1038/s41586-026-10329-6Synthetic super-enhancers enable specific delivery of anticancer payloads, achieving tumour elimination after a single dose in a mouse model of aggressive glioblastoma.
    0 Commenti 0 condivisioni 1 Views 0 Anteprima
  • WWW.NATURE.COM
    Genetics reveal why people respond differently to GLP-1 weight-loss drugs
    Nature, Published online: 08 April 2026; doi:10.1038/d41586-026-00905-1Genetic variants in GLP1R and GIPR, which encode targets of GLP-1-based medications, offer insights into why responses to these drugs vary and who might face adverse effects.
    0 Commenti 0 condivisioni 1 Views 0 Anteprima
  • WWW.ESPN.COM
    'He's reinvigorated': A rare long offseason has given Andy Reid time to make changes
    The NFL's oldest and longest-tenured coach faces a task he hasn't seen in a long time -- a bounceback season.
    0 Commenti 0 condivisioni 1 Views 0 Anteprima
  • WWW.ESPN.COM
    Keep on walking: Jays' affiliate plates 8 sans hit
    Toronto's Double-A team in the Eastern League scored eight runs in the second inning before getting its first hit of the game.
    0 Commenti 0 condivisioni 1 Views 0 Anteprima
  • WWW.ESPN.COM
    Falcons' Pearce, facing 3 felonies, not at workouts
    Falcons pass rusher James Pearce Jr. is not at the team's offseason workout program amid his legal problems, coach Kevin Stefanski told reporters Wednesday.
    0 Commenti 0 condivisioni 1 Views 0 Anteprima
  • WWW.NATURE.COM
    High-precision calculation of the quarkgluon coupling from lattice QCD
    Nature, Published online: 08 April 2026; doi:10.1038/s41586-026-10339-4Large-scale lattice quantum chromodynamics simulations enable a model-free, highly precise determination of the strong coupling constant s, reducing theoretical uncertainty and improving precision tests of particle physics.
    0 Commenti 0 condivisioni 1 Views 0 Anteprima
  • WWW.NATURE.COM
    Briefing Chat: The tongue trick that helps sunbirds suck
    Nature, Published online: 08 April 2026; doi:10.1038/d41586-026-01132-4Nature staff discuss some of the weeks top science news.
    0 Commenti 0 condivisioni 1 Views 0 Anteprima